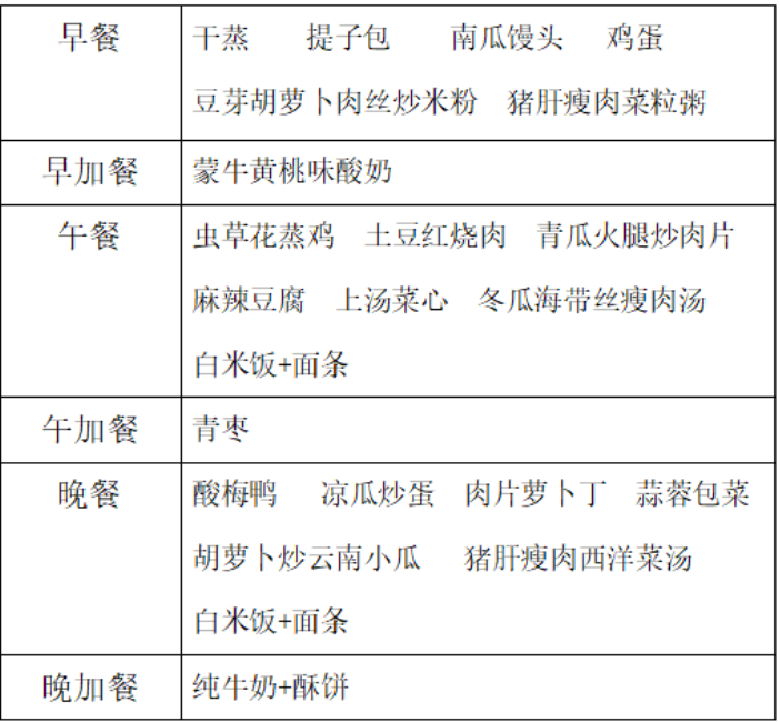
开平市碧桂园学校第4周学生菜谱
2023-02-24

常言道:“民以食为天”。为了让孩子们的饭菜更加健康、营养、科学,开平市碧桂园学校餐厅会根据时节变化,选择新鲜蔬果为学生定制出营养合理的食物。










温馨提示
重要说明:
1.因采购原因,部分食材或会有些许差异,以当天烹制为准!
2.若孩子对以上食材有过敏或不宜进食的,请家长们提前告知班主任。
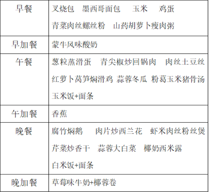
2023-02-24

常言道:“民以食为天”。为了让孩子们的饭菜更加健康、营养、科学,开平市碧桂园学校餐厅会根据时节变化,选择新鲜蔬果为学生定制出营养合理的食物。










温馨提示
重要说明:
1.因采购原因,部分食材或会有些许差异,以当天烹制为准!
2.若孩子对以上食材有过敏或不宜进食的,请家长们提前告知班主任。